天津師范大學2019年藝術類招生簡章
天津師范大學2019年藝術類招生簡章公布,中音階梯音樂藝考培訓學校了解到音樂類招音樂學、音樂表演專業,具體報名要求、考試內容如下所示:
一、招生錄取模式
本簡章所規定的各專業?贾付ㄊ》菥捎眯?寄J秸袖洠纯忌仨殔⒓游倚K囆g類專業考試,以我校藝術類專業考試成績和高考文化成績作為錄取依據。如考生所報專業屬于所在省(區、市)省級統考范圍,原則上考生需取得該專業省級統考合格資格。考生所在省對專業統考成績使用有明確規定,則按省里規定執行。
請廣大考生認真查閱本簡章第二部分各專業“?贾付ㄊ》荨钡南嚓P內容,確認自己屬于校考指定省份的考生方可報名。不屬于我校本簡章規定?挤秶目忌鷧⒓恿藞竺荚嚨,成績無效,責任自負。
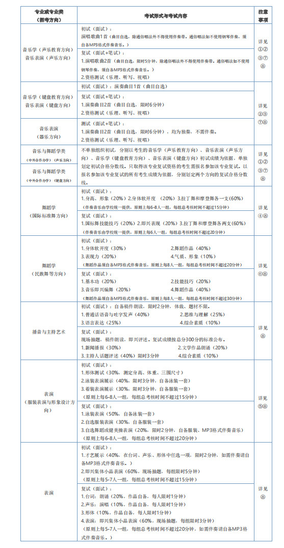
二、?颊猩鷮I、招生計劃及考試時間安排
注意事項:
①初、復試面試考試時間擬安排超過一天的專業,學校將視最終報考人數及所需考試時長確定考試日期,若考試工作能夠在一天或兩天內結束,為縮短考期便于考生應考,初試時,考試將優先安排在已公布考試時間的最后一天或后兩天;復試時,考試將優先安排在已公布考試時間的前一天。
②音樂學(鍵盤教育方向)、音樂表演(鍵盤方向)專業均只招收鋼琴和手風琴考生。兩個專業統一考試大綱,混編考試,分別劃定合格生源,考生僅能選擇其中一個專業報考,不可兼報。
③音樂學(聲樂教育方向)、音樂表演(聲樂方向)兩個專業統一考試大綱,混編考試,分別劃定合格生源,考生僅能選擇其中一個專業報考,不可兼報。
④音樂表演(器樂方向)僅測試一次,考試時間見上表;本專業只招收弦樂(小提琴、中提琴、大提琴、貝大提琴)、銅管樂(圓號、小號、長號、大號)和打擊樂(不含爵士鼓等流行打擊樂)考生。
⑤音樂與舞蹈學類(中外合作辦學)(聲樂方向)只招收兼報該專業同時報考我校音樂學(聲樂教育方向)或音樂表演(聲樂方向)的考生,音樂與舞蹈學類(中外合作辦學)(鍵盤方向)只招收兼報該專業同時報考我校音樂學(鍵盤教育方向)或音樂表演(鍵盤方向)的考生。音樂與舞蹈學類(中外合作辦學)專業新生入學后不得轉專業,公共外語課程為俄語,本專業學制四年,前三年在天津師范大學學習,第四年赴俄羅斯國立莫斯科文化藝術大學學習,赴俄學習學生需通過俄方的俄語水平測試。
⑥舞蹈學(民族舞等方向)下設舞蹈學(表演與教學)和舞蹈學(編創)兩個專業方向,只培養民族舞、芭蕾舞、古典舞、現代舞舞種的學生,其他舞種考生慎報。新生入學后,學院根據學生志愿和考核成績,分別編入舞蹈學(表演與教學)、舞蹈學(編創)學習。
⑦音樂學(鍵盤教育方向)和音樂學(聲樂教育方向)為師范類專業。
⑧以上各專業校考計劃可視生源情況進行調整,最終招生計劃以各省(區、市)教育招生主管部門公布為準。
考生須登陸我校招生信息網進行網上報名交費,初試報名交費時間為2019年1月14日下午至20日上午。1月15日至19日,系統于每日早8點至晚20點開放,1月20日系統于早8點至中午12點開放;取得復試資格的考生需按上表各專業復試報名時間通過我校網上交費系統完成復試交費確認,考試地點均為天津師范大學(天津市西青區賓水西道393號)。
三、?伎荚囆问脚c內容
注意事項:
①鋼琴伴奏要求:為方便考生,考生可本著自愿原則自行聘請校內外人員進行鋼琴伴奏,建議考生使用五線譜。為維護考試秩序,校外鋼伴需攜帶身份證登記入場。自愿聘請校內鋼伴的相關事宜請于開考前兩天登陸我校招生信息網查看。若考生考試時,鋼伴未能按時到場,則考生須清唱完成考試。
②演唱、演奏曲目均須背譜(定音鼓、小軍鼓可帶譜)。
③資格測試包含樂理(筆試)、聽寫(筆試)、視唱(面試)三科,每科分值為100分。音樂學(聲樂教育方向)、音樂表演(聲樂方向)、音樂學(鍵盤教育方向)、音樂表演(鍵盤方向)、音樂表演(器樂方向)、音樂與舞蹈學類(中外合作辦學)(聲樂方向)和音樂與舞蹈學類(中外合作辦學)(鍵盤方向)分別劃定資格測試合格線。資格測試成績未達到合格線者,視為復試專業考試不合格。多專業初試合格考生只須參加一次資格測試,參加多次的,以最低成績為考試成績。
④舞蹈學(國際標準舞方向)舞伴要求:我校在初復試均不提供舞伴,考生可自行聘請。為維護考試秩序,舞伴需攜帶身份證登記入場,若舞伴未能按時到場,則考生須單獨按時完成考試。
⑤參加表演(服裝表演與形象設計方向)專業初試和復試的考生可著淡妝,長發考生梳馬尾辮,短發考生發型需展現整個臉部輪廓,不可佩戴美瞳。泳裝環節女生應選擇比基尼款式泳裝,并且泳裝上不允許出現培訓機構標示?忌豢膳宕鞲黝愶椘罚吒豢沙^10 CM。
⑥參加舞蹈學(民族舞等方向)專業初試和復試的考生,須自備MP3格式的伴奏光盤或U盤。
⑦所有筆試科目,考生考試中途不得退場。
⑧考試時評委有權指令考生表演作品的全部或片段。
四、錄取規則
1.我校依據考生所在省(區、市)教育招生主管部門公布的招生計劃、投檔規則和我校公布的錄取規則有關規定進行錄取。專業志愿錄取以分數優先,遵循志愿為原則。
2.音樂學(聲樂教育方向)、音樂表演(聲樂方向)、音樂學(鍵盤教育方向)、音樂表演(鍵盤方向)、音樂表演(器樂方向)、音樂與舞蹈學類(中外合作辦學)(聲樂方向)、音樂與舞蹈學類(中外合作辦學)(鍵盤方向)、舞蹈學(民族舞等方向)、舞蹈學(國際標準舞方向)、表演(服裝表演與形象設計方向)和表演專業的錄取規則:考生高考文化成績達到所在省(區、市)劃定的藝術類本科專業錄取控制分數線,根據考生所在省(區、市)編制的招生計劃,按我校藝術類專業考試成績擇優錄取。
3.播音與主持藝術專業的錄取規則:在取得我校校考專業合格證后,根據考生所在省(區、市)編制的招生計劃,按高考文化成績擇優錄取?忌呖嘉幕煽冞須達到所在省(區、市)劃定的藝術類本科專業錄取控制分數線。
4.錄取過程中出現同分情況的錄取規則:按專業成績擇優錄取的專業,專業成績相同時優先錄取文化成績較高的考生,如果文化成績再相同,則按照語文、數學、外語的順序,優先錄取單科成績較高的考生;專業過線按文化成績擇優錄取的專業,文化成績相同時優先錄取專業成績較高的考生,如果專業成績再相同,則按照語文、數學、外語的順序,優先錄取單科成績較高的考生。
五、報名辦法
1.報考條件
按照教育部及生源所在省(區、市)相關規定,具有2019年普通高考藝術類報考資格且屬我校?贾付ㄊ》莸目忌娇蓤罂肌
2.報名、考試時間及地點
(1)報名時間:①初試報名交費時間:2019年1月14日下午至20日上午。1月15日至19日,系統于每日早8點至晚20點開放,1月20日系統于早8點至中午12點開放。
②取得復試資格的考生需在本簡章第二部分各專業復試報名截至時間之前通過我校網上交費系統完成復試交費確認。
③音樂表演(器樂方向)專業僅組織一次測試,報名交費時間為:2019年1月14日下午至20日上午。1月15日至19日,系統于每日早8點至晚20點開放,1月20日系統于早8點至中午12點開放。
(2)考試時間及地點詳見本簡章第二部分各專業相關內容,考場安排詳見準考證,考試時務必持本人準考證和身份證原件入場。
(3)初、復試面試考試時間擬安排超過一天的專業,學校將視最終報考人數及所需考試時長確定考試日期,若考試工作能夠在一天或兩天內結束,為縮短考期便于考生應考,初試時,考試將優先安排在已公布考試時間的最后一天或后兩天;復試時,考試將優先安排在已公布考試時間的前一天。
(4)請廣大考生密切關注我校公布的各類考試工作有關信息,如遇特殊情況,學校將對報名考試時間、地點等進行調整,具體考試安排以調整后為準。
3.報名方式
(1)報名:考生須在規定時間內登陸我校招生信息網(zsb.tjnu.edu.cn)進入報名系統,按提示完成報名交費手續,我校不接待現場報名。
(2)音樂學(聲樂教育方向)、音樂表演(聲樂方向)兩個專業統一考試大綱,混編考試,分別劃定合格生源,考生僅能選擇其中一個專業報考,不可兼報。
(3)音樂學(鍵盤教育方向)、音樂表演(鍵盤方向)兩個專業統一考試大綱,混編考試,分別劃定合格生源,考生僅能選擇其中一個專業報考,不可兼報。
(4)報考音樂學(聲樂教育方向)、音樂表演(聲樂方向)、音樂學(鍵盤教育方向)、音樂表演(鍵盤方向)的考生如兼報音樂與舞蹈學類(中外合作辦學)專業,考生須在音樂類專業初試網上報名時填報。
(5)考試安排確認:請考生務必于考試前登陸我校招生信息網,了解考試具體安排。
(6)報考時請考生認真負責填報,報名后我校不予改報和退費。
4.報名考試費
(1)音樂表演(器樂方向)專業200元/人;其他專業初試150元/人,復試200元/人。
(2)報考音樂學(聲樂教育方向)、音樂表演(聲樂方向)、音樂學(鍵盤教育方向)、音樂表演(鍵盤方向)專業考生如兼報音樂與舞蹈學類(中外合作辦學)專業,則初試需另交30元/人報名費。僅取得音樂與舞蹈學類(中外合作辦學)(聲樂方向)或音樂與舞蹈學類(中外合作辦學)(鍵盤方向)專業復試資格的考生,復試報名考試費為200元/人。
5.考生在報考前應詳細了解其所在省(區、市)本年度藝術類專業招生相關規定,避免出現因違反規定造成成績無效的情況。
六、成績查詢
考生可于4月8日-15日登陸我校招生信息網查詢最終成績、打印專業考試合格證(我校不另行郵寄),考生對成績如有疑問,請于4月15日17點前與我辦取得聯系(周六日除外),逾期將不再受理相關事宜。
七、其他事宜
1.各招生專業均為本科層次,學制四年,文理兼招。
2.計劃編制:按照教育部相關文件要求,我校將在藝術類專業考試后根據合格生源分布情況安排各專業分省(區、市)招生計劃。對招生專業合格生源不足的省(區、市),我校將編制“0”計劃,“0”計劃專業的合格生源可以填報該專業高考志愿,按照錄取規則和相關政策錄取;對當年招生專業無合格生源的省(區、市)不編制計劃。
3.建議考生自行購買考試期間的個人“人身意外傷害保險”,考試過程注意安全,出現受傷等安全問題,責任自負。
4.近年我校均嚴格按照教育部文件規定,加強對特殊類型招生錄取新生的材料復核和專業復測,對于復測不合格、入學前后兩次測試成績差異顯著的考生,組織專門調查。經查實屬替考、違規錄取、冒名頂替入學等違規情況的,一律取消該生錄取資格、不予學籍電子注冊,并通報考生所在地省級招生考試機構倒查追責。
5.本簡章中所列專業學費標準為現行收費標準,如價格主管部門對收費標準進行調整,則執行調整后的新標準。
6.考生如在報名過程中遇到問題,請發郵件至shidazhaoban 126.com,詳細說明問題并留有效聯系方式。
掃碼關注,實時發布,藝考路上與您一起同行
















